Ophiostomatoid fungi associated with conifer-infesting beetles and their phoretic mites in Yunnan, China
Loading...
Date
Authors
Chang, Runlei
Duong, Tuan A.
Taerum, Stephen J.
Wingfield, Michael J.
Zhou, Xudong
De Beer, Z. Wilhelm
Journal Title
Journal ISSN
Volume Title
Publisher
Pensoft Publishers
Abstract
The Ophiostomatales is an Ascomycete order of fungi that accommodates several tree pathogens and many
species that degrade wood. These fungi are commonly vectored by Scolytine bark and ambrosia beetles. In
recent years it has also been shown that hyperphoretic mites on these beetles can vector some Ophiostomatales.
Little is known regarding the Ophiostomatales in China and we have consequently explored the
diversity of these fungi associated with conifer-infesting beetles and mites in Yunnan province. Galleries and
beetles were collected for 17 beetle species, while 13 mite species were obtained from six of these beetle species.
Collectively, 340 fungal isolates were obtained, 45 from beetles, 184 from mites, 56 from galleries and
55 isolates where the specific niche was not clear. DNA sequences for five gene regions (ITS, LSU, BT, EF,
and CAL) were determined for fungal isolates representing different morphological groups. Phylogenetic
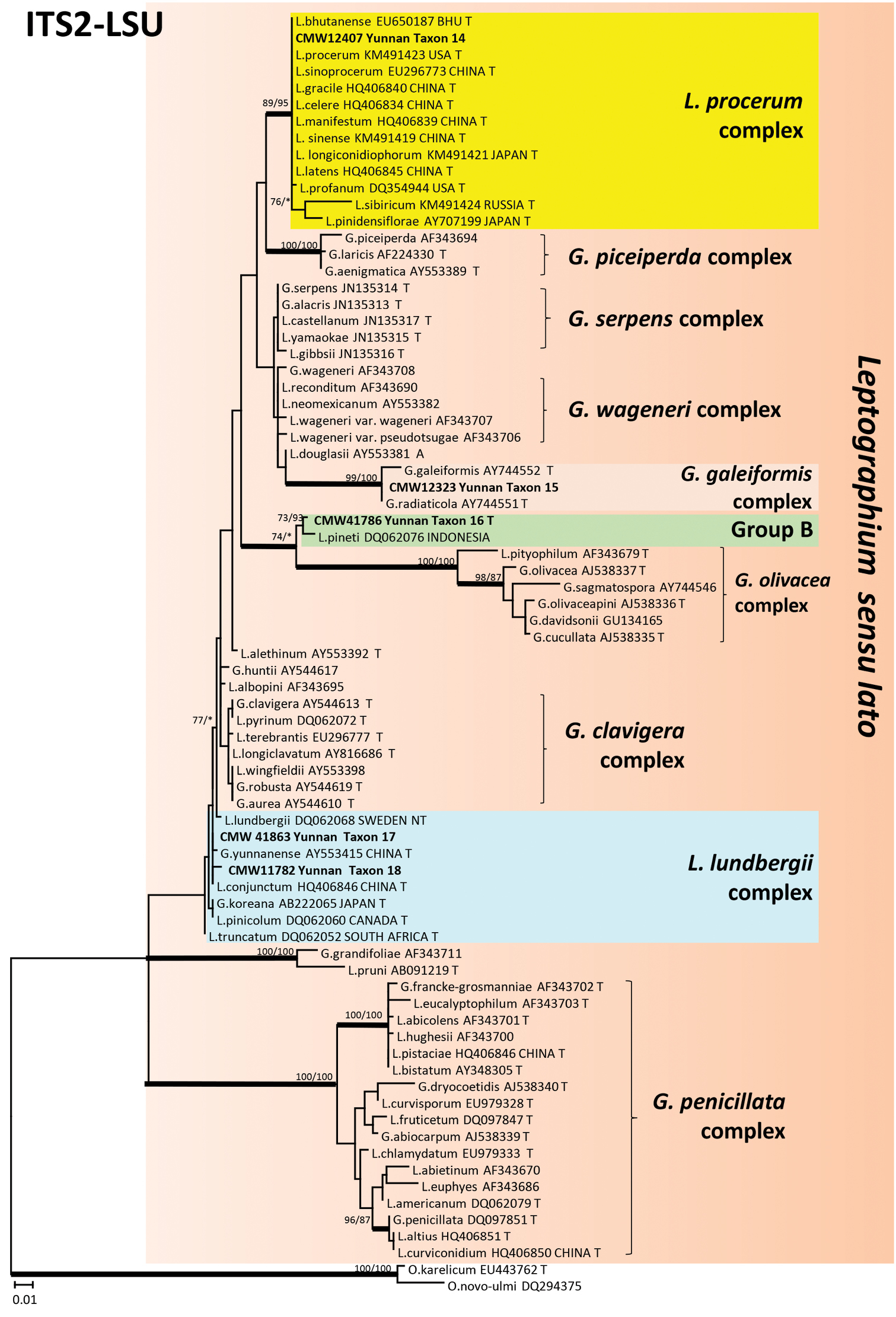
analyses confirmed the presence of 19 fungal taxa, including five novel species described here as Ophiostoma
acarorum sp. nov., Ophiostoma brevipilosi sp. nov., Graphilbum kesiyae sp. nov., Graphilbum puerense
sp. nov., and Leptographium ningerense sp. nov. Ophiostoma ips was the most frequently isolated species,
representing approximately 31% of all isolates. Six of 19 taxa were present on mites, beetles and in the galleries
of the beetles, while three species were found on mites and galleries. Two species were found only on
mites and one species only on a beetle. Although the numbers of beetles and mites were insufficient to provide
statistical inferences, this study confirmed that mites are important vectors of the Ophiostomatales in
China. We hypothesize that these mites are most likely responsible for horizontal transfer of fungal species
between galleries of different beetle species. The fact that half of the fungal species found were new to science,
suggests that the forests of east Asia include many undescribed Ophiostomatales yet to be discovered.
Description
Figure S1. Map of Yunnan Province in China showing the sites and tree hosts from
which samples were collected during the three surveys in 2001, 2002 and 2010.
Figure S2. ML trees of the genus Graphium generated from DNA sequences of the ITS and BT regions. Bold branches indicate posterior probabilities values ≥ 0.95. Bootstrap values ≥ 70 % are recorded at nodes as ML/MP. T = ex-type isolates.
Figure S3. ML trees of the genus Sporothrix generated from DNA sequences of ITS and BT regions. Bold branches indicate posterior probabilities values ≥ 0.95. Bootstrap values ≥ 70 % are recorded at nodes as ML/MP. T = ex-type isolates.
Figure S4. ML trees of the O. ips complex generated from DNA sequences of ITS and BT regions. Bold branches indicate posterior probabilities values ≥ 0.95. Bootstrap values ≥ 70 % are recorded at nodes as ML/MP. T = ex-type isolates.
Figure S5. ML trees of the O. piceae complex generated from DNA sequences of BT and EF regions. Bold branches indicate posterior probabilities values ≥ 0.95. Bootstrap values ≥ 70 % are recorded at nodes as ML/MP. T = ex-type isolates.
Figure S6. ML tree of the O. quercus complex generated from DNA sequences of ITS region. Bold branches indicate posterior probabilities values ≥ 0.95. Bootstrap values ≥ 70 % are recorded at nodes as ML/MP. T = ex-type isolates.
Figure S7. ML tree of the O. quercus complex generated from DNA sequences of BT region. Bold branches indicate posterior probabilities values ≥ 0.95. Bootstrap values ≥ 70 % are recorded at nodes as ML/MP. T = ex-type isolates.
Figure S8. ML tree of the O. quercus complex generated from DNA sequences of EF region. Bold branches indicate posterior probabilities values ≥ 0.95. Bootstrap values ≥ 70 % are recorded at nodes as ML/MP. T = ex-type isolates.
Figure S9. ML trees of the L. procerum complex generated from DNA sequences of BT, EF and CAL regions. Bold branches indicate posterior probabilities values ≥ 0.95. Bootstrap values ≥ 70 % are recorded at nodes as ML/MP. T = ex-type isolates.
Figure S10. ML trees of the G. galeiformis complex generated from DNA sequences of BT and EF regions. Bold branches indicate posterior probabilities values ≥ 0.95. Bootstrap values ≥ 70 % are recorded at nodes as ML/MP. T = ex-type isolates.
Figure S11. ML trees of the L. lundbergii complex generated from DNA sequences of BT and EF regions. Bold branches indicate posterior probabilities values ≥ 0.95. Bootstrap values ≥ 70 % are recorded at nodes as ML/MP. T = ex-type isolates.
Table S1. Numbers of ophiostomatoid fungal isolates obtained from different mite species in this study.
Table S2. Haplotypes of Ophiostoma quercus.
Table S3. Haplotypes of Ophiostoma tsotsi.
Figure S2. ML trees of the genus Graphium generated from DNA sequences of the ITS and BT regions. Bold branches indicate posterior probabilities values ≥ 0.95. Bootstrap values ≥ 70 % are recorded at nodes as ML/MP. T = ex-type isolates.
Figure S3. ML trees of the genus Sporothrix generated from DNA sequences of ITS and BT regions. Bold branches indicate posterior probabilities values ≥ 0.95. Bootstrap values ≥ 70 % are recorded at nodes as ML/MP. T = ex-type isolates.
Figure S4. ML trees of the O. ips complex generated from DNA sequences of ITS and BT regions. Bold branches indicate posterior probabilities values ≥ 0.95. Bootstrap values ≥ 70 % are recorded at nodes as ML/MP. T = ex-type isolates.
Figure S5. ML trees of the O. piceae complex generated from DNA sequences of BT and EF regions. Bold branches indicate posterior probabilities values ≥ 0.95. Bootstrap values ≥ 70 % are recorded at nodes as ML/MP. T = ex-type isolates.
Figure S6. ML tree of the O. quercus complex generated from DNA sequences of ITS region. Bold branches indicate posterior probabilities values ≥ 0.95. Bootstrap values ≥ 70 % are recorded at nodes as ML/MP. T = ex-type isolates.
Figure S7. ML tree of the O. quercus complex generated from DNA sequences of BT region. Bold branches indicate posterior probabilities values ≥ 0.95. Bootstrap values ≥ 70 % are recorded at nodes as ML/MP. T = ex-type isolates.
Figure S8. ML tree of the O. quercus complex generated from DNA sequences of EF region. Bold branches indicate posterior probabilities values ≥ 0.95. Bootstrap values ≥ 70 % are recorded at nodes as ML/MP. T = ex-type isolates.
Figure S9. ML trees of the L. procerum complex generated from DNA sequences of BT, EF and CAL regions. Bold branches indicate posterior probabilities values ≥ 0.95. Bootstrap values ≥ 70 % are recorded at nodes as ML/MP. T = ex-type isolates.
Figure S10. ML trees of the G. galeiformis complex generated from DNA sequences of BT and EF regions. Bold branches indicate posterior probabilities values ≥ 0.95. Bootstrap values ≥ 70 % are recorded at nodes as ML/MP. T = ex-type isolates.
Figure S11. ML trees of the L. lundbergii complex generated from DNA sequences of BT and EF regions. Bold branches indicate posterior probabilities values ≥ 0.95. Bootstrap values ≥ 70 % are recorded at nodes as ML/MP. T = ex-type isolates.
Table S1. Numbers of ophiostomatoid fungal isolates obtained from different mite species in this study.
Table S2. Haplotypes of Ophiostoma quercus.
Table S3. Haplotypes of Ophiostoma tsotsi.
Keywords
Symbiont, Species diversity, Fungal vector, Ophiostoma quercus
Sustainable Development Goals
Citation
Chang R, Duong TA, Taerum SJ, Wingfield MJ, Zhou X, de Beer ZW (2017) Ophiostomatoid fungi associated
with conifer-infesting beetles and their phoretic mites in Yunnan, China. MycoKeys 28: 19–64. https://DOI.org/10.3897/mycokeys.28.21758.
