The mediating role of organizational reputation and trust in the intention to use wearable health devices : cross-country study
| dc.contributor.author | Adebesin, Funmi | |
| dc.contributor.author | Mwalugha, Revingstone | |
| dc.contributor.email | funmi.adebesin@up.ac.za | en_ZA |
| dc.date.accessioned | 2020-11-04T09:20:45Z | |
| dc.date.available | 2020-11-04T09:20:45Z | |
| dc.date.issued | 2020-06-09 | |
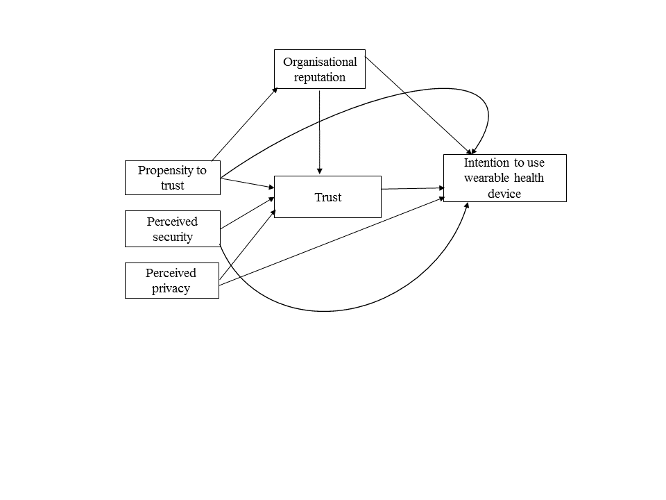
| dc.description | Multimedia Appendix 1 Research model. | en_ZA |
| dc.description | Multimedia Appendix 2 Research instrument. | en_ZA |
| dc.description | Multimedia Appendix 3 Mediating role of organizational reputation in the relationship between trust propensity and trust, with regression coefficients, indirect effects, and bootstrapped CI. | en_ZA |
| dc.description | Multimedia Appendix 4 Mediating role of trust in the relationship between trust propensity and intention to use wearable health devices, with regression coefficients, indirect effects and bootstrapped CI. | en_ZA |
| dc.description | Multimedia Appendix 5 Mediating role of trust in the relationship between organization reputation and intention to use wearable health devices, with regression coefficients, indirect effects, and bootstrapped CI. | en_ZA |
| dc.description | Multimedia Appendix 6 Mediating role of trust in the relationship between perceived security and intention to use wearable health devices, with regression coefficients, indirect effects and bootstrapped CI. | en_ZA |
| dc.description | Multimedia Appendix 7 Mediating role of trust in the relationship between perceived privacy and intention to use wearable health devices, with regression coefficients, indirect effects and bootstrapped CI. | en_ZA |
| dc.description.abstract | BACKGROUND : The use of consumer wearable health devices for fitness tracking has seen an upward trend across the globe. Previous studies have shown that trust is an important factor in the adoption and use of new technologies. However, little is known about the influence of organizational reputation and trust on the intention to use wearable health devices. OBJECTIVE : This study aimed to investigate the mediating role of organizational reputation and trust in the intention to use wearable health devices and to examine the extent to which the country of residence influenced the effect of organizational reputation on consumers’ trust in and intention to use wearable health devices. METHODS : We conducted a cross-country survey with participants from Kenya and South Africa using a Google Forms questionnaire derived from previously validated items. A series of mediation regression analyses were carried out using the PROCESS macro with the bootstrap CI procedure. A one-way, between-group multivariate analysis of variance (MANOVA) was also used to determine the key factors that distinguish Kenyans and South Africans in their intention to use wearable health devices. RESULTS : A total of 232 questionnaire responses were collected. The results revealed that organizational reputation significantly mediates the relationship between trust propensity and trust, with an indirect effect of 0.22 (95% CI 0.143-0.309). Organizational reputation also plays a significant direct role in the intention to use a wearable health device, with a direct effect of 0.32 (95% CI 0.175-0.483). This role is regardless of participants’ country of residence. Furthermore, there is a significant mediating effect of trust on the relationship between trust propensity and the intention to use a wearable health device, with an indirect effect of 0.26 (95% CI 0.172-0.349); between perceived security and the intention to use a wearable health device, with an indirect effect of 0.36 (95% CI 0.255-0.461); and between perceived privacy and the intention to use a wearable health device, with an indirect effect of 0.42 (95% CI 0.282-0.557). The MANOVA test shows statistically significant differences in all variables for both groups, with the exception of organizational reputation where there is no significant difference between the two cohorts. CONCLUSIONS : Organizational reputation has a significant direct influence on participants’ trust in and the intention to use a wearable health device irrespective of their country of residence. Even in the presence of perceived security and perceived privacy, trust has a significant mediating effect on the intention to use a wearable health device. | en_ZA |
| dc.description.department | Informatics | en_ZA |
| dc.description.librarian | am2020 | en_ZA |
| dc.description.sponsorship | The Department of Informatics and the University of Pretoria. | en_ZA |
| dc.description.uri | http://mhealth.jmir.org | en_ZA |
| dc.identifier.citation | Adebesin F. & Mwalugha R. 2020, 'The mediating role of organizational reputation and trust in the intention to use wearable health devices: cross-country study', JMIR mHealth and uHealth, vol. 8, no. 6, art. e16721, pp. 1-15. | en_ZA |
| dc.identifier.issn | 2291-5222 (online) | |
| dc.identifier.other | 10.2196/16721 | |
| dc.identifier.uri | http://hdl.handle.net/2263/76702 | |
| dc.language.iso | en | en_ZA |
| dc.publisher | JMIR Publications | en_ZA |
| dc.rights | © Funmi Adebesin, Revingstone Mwalugha. Originally published in JMIR mHealth and uHealth. This is an open-access article distributed under the terms of the Creative Commons Attribution License. | en_ZA |
| dc.subject | Fitness trackers | en_ZA |
| dc.subject | Intention | en_ZA |
| dc.subject | Kenya | en_ZA |
| dc.subject | Physical activity | en_ZA |
| dc.subject | Privacy | en_ZA |
| dc.subject | Trust | en_ZA |
| dc.subject | Regression analysis | en_ZA |
| dc.subject | South Africa (SA) | en_ZA |
| dc.title | The mediating role of organizational reputation and trust in the intention to use wearable health devices : cross-country study | en_ZA |
| dc.type | Article | en_ZA |
Files
Original bundle
1 - 5 of 8
Loading...
- Name:
- Adebesin_Mediating_2020.pdf
- Size:
- 311.29 KB
- Format:
- Adobe Portable Document Format
- Description:
- Article
Loading...
- Name:
- Adebesin_MediatingApp1_2020.png
- Size:
- 28.32 KB
- Format:
- Portable Network Graphics
- Description:
- Appendix 1
Loading...
- Name:
- Adebesin_MediatingApp2_2020.pdf
- Size:
- 87.93 KB
- Format:
- Adobe Portable Document Format
- Description:
- Appendix 2
Loading...
- Name:
- Adebesin_MediatingApp3_2020.png
- Size:
- 32.88 KB
- Format:
- Portable Network Graphics
- Description:
- Appendix 3
Loading...
- Name:
- Adebesin_MediatingApp4_2020.png
- Size:
- 33.89 KB
- Format:
- Portable Network Graphics
- Description:
- Appendix 4
License bundle
1 - 1 of 1
Loading...
- Name:
- license.txt
- Size:
- 1.75 KB
- Format:
- Item-specific license agreed upon to submission
- Description:
