Reducing the number of accepted species in Aspergillus series Nigri
Loading...
Date
Authors
Bian, C.
Kusuya, Y.
Sklenar, F.
D'hooge, E.
Yaguchi, T.
Ban, S.
Visagie, Cobus M.
Houbraken, J.
Takahashi, H.
Hubka, V.
Journal Title
Journal ISSN
Volume Title
Publisher
Elsevier
Abstract
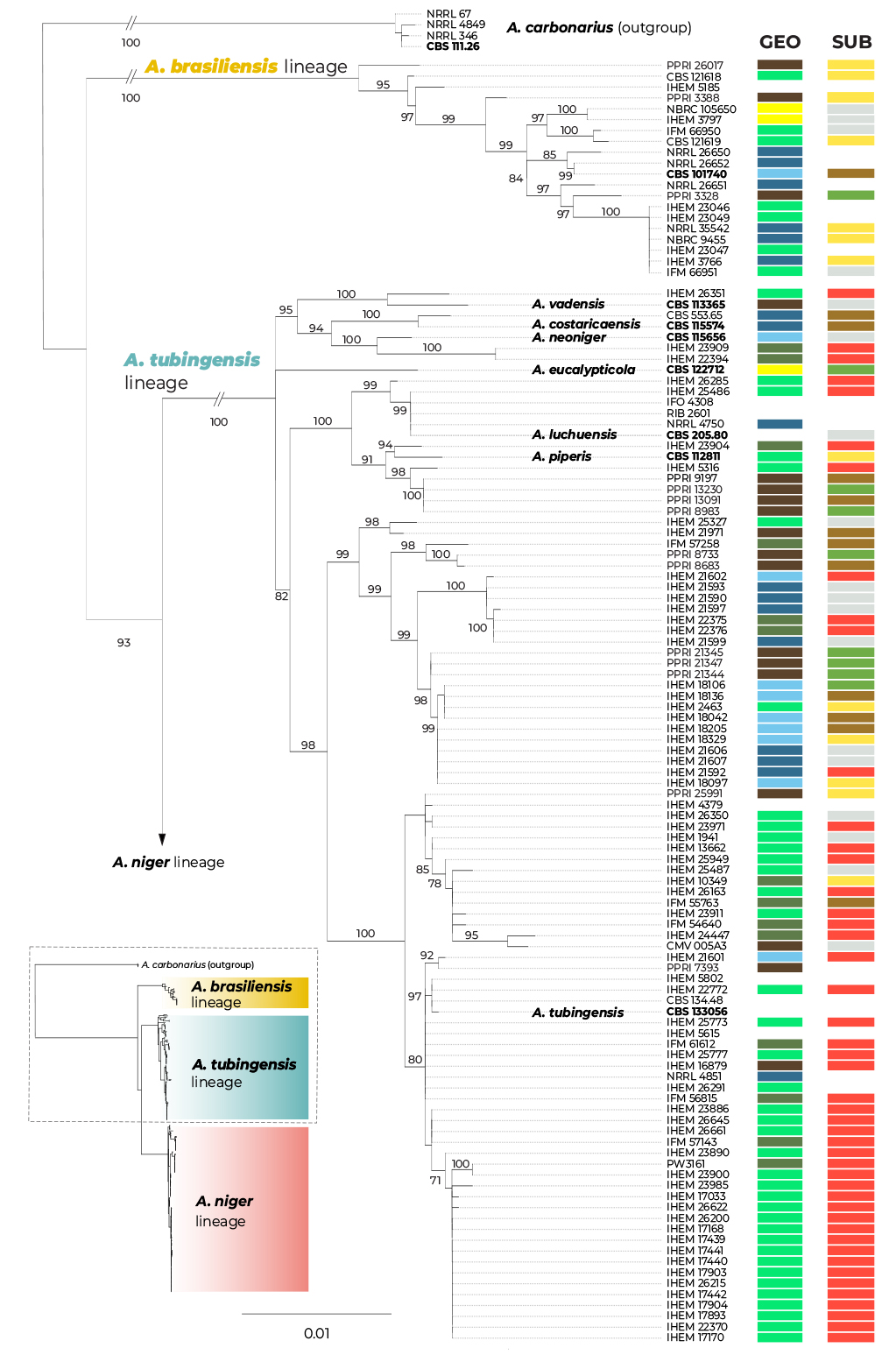
The Aspergillus series Nigri contains biotechnologically and medically important species. They can produce hazardous mycotoxins, which is relevant due to the frequent occurrence of these species on foodstuffs and in the indoor environment. The taxonomy of the series has undergone numerous rearrangements, and currently, there are 14 species accepted in the series, most of which are considered cryptic. Species-level identifications are, however, problematic or impossible for many isolates even when using DNA sequencing or MALDI-TOF mass spectrometry, indicating a possible problem in the definition of species limits or the presence of undescribed species diversity. To re-examine the species boundaries, we collected DNA sequences from three phylogenetic markers (benA, CaM and RPB2) for 276 strains from series Nigri and generated 18 new whole-genome sequences. With the three-gene dataset, we employed phylogenetic methods based on the multispecies coalescence model, including four single-locus methods (GMYC, bGMYC, PTP and bPTP) and one multilocus method (STACEY). From a total of 15 methods and their various settings, 11 supported the recognition of only three species corresponding to the three main phylogenetic lineages: A. niger, A. tubingensis and A. brasiliensis. Similarly, recognition of these three species was supported by the GCPSR approach (Genealogical Concordance Phylogenetic Species Recognition) and analysis in DELINEATE software. We also showed that the phylogeny based on benA, CaM and RPB2 is suboptimal and displays significant differences from a phylogeny constructed using 5 752 single-copy orthologous proteins; therefore, the results of the delimitation methods may be subject to a higher than usual level of uncertainty. To overcome this, we randomly selected 200 genes from these genomes and performed ten independent STACEY analyses, each with 20 genes. All analyses supported the recognition of only one species in the A. niger and A. brasiliensis lineages, while one to four species were inconsistently delimited in the A. tubingensis lineage. After considering all of these results and their practical implications, we propose that the revised series Nigri includes six species: A. brasiliensis, A. eucalypticola, A. luchuensis (syn. A. piperis), A. niger (syn. A. vinaceus and A. welwitschiae), A. tubingensis (syn. A. chiangmaiensis, A. costaricensis, A. neoniger and A. pseudopiperis) and A. vadensis. We also showed that the intraspecific genetic variability in the redefined A. niger and A. tubingensis does not deviate from that commonly found in other aspergilli. We supplemented the study with a list of accepted species, synonyms and unresolved names, some of which may threaten the stability of the current taxonomy.
Description
Keywords
Aspergillus luchuensis, Aspergillus niger, Aspergillus tubingensis, Clinical fungi, Indoor fungi, Infraspecific variability, Multigene phylogeny, Multispecies coalescence model, Ochratoxin A, Species delimitation
Sustainable Development Goals
Citation
Bian, C., Kusuya, Y., Sklenar, F., D'hooge, E., Yaguchi, T., Ban, S., Visagie, C.M., Houbraken, J., Takahashi, H. & Hubka, V. (2022). Reducing the number of accepted species in Aspergillus series Nigri. Studies in Mycology 102: 95–132. DOI: 10.3114/sim.2022.102.03.
